——预览已结束,还剩9页未读——
您已获得此文档下载权限,请点击底部下载完整文档
⚠️ 慢着!19元单买这课你就亏了...
算算这笔账,你就知道怎么选更划算
你正在尝试购买单门课程(¥19.00)。
但在您支付前,请先看一眼这笔账:
买 1 门课 = ¥ 19
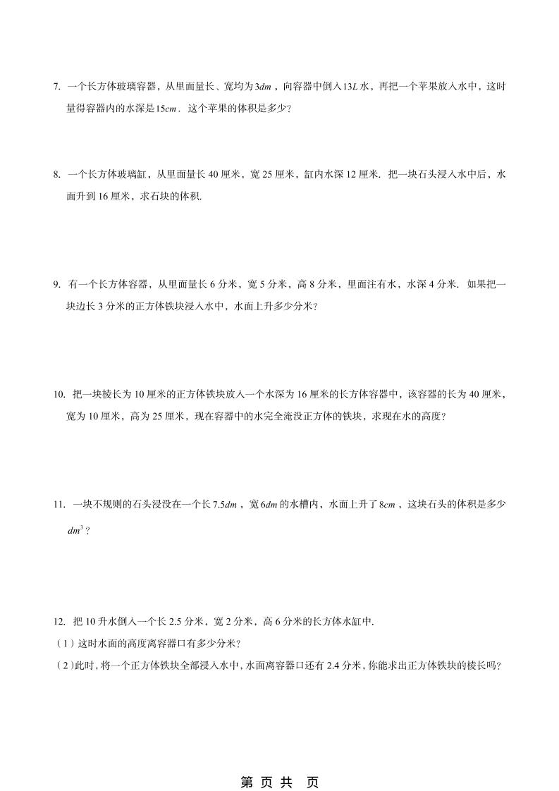
买 5 门课 = ¥ 95
解锁全站 500000+ 课程 (永久SVIP) = 仅需 ¥ 99 🤯
算算这笔账,你就知道怎么选更划算
你正在尝试购买单门课程(¥19.00)。
但在您支付前,请先看一眼这笔账:
买 1 门课 = ¥ 19
买 5 门课 = ¥ 95
解锁全站 500000+ 课程 (永久SVIP) = 仅需 ¥ 99 🤯
🤔 还在到处找资源?
别浪费时间了!全网热门课程,这里都有。
外面卖 299、1999 的割韭菜课, 这里通通包含在SVIP 里。
☕️ 少喝 3 杯奶茶 (¥99)
换一个终身学习/搞钱的资源库。
今日仅需 99 元,解锁全站终身钻石SVIP
🔥 站长推荐
💎 SVIP 永久会员
¥99 原价¥299
- 全站 500000+ 课程永久免费下
- 每日 更新热门课程50+(站内没有可联系站长帮你找)
- 送 AI/N8N 自动化资源库
- 每门课程 不到 0.01元/门
↘️↘️↘️点击右下角分享【海报】或【分享链接】,得70%佣金,每月多赚5000元!↘️↘️↘️



